阿克苏永安消防安全技术有限公司

品质为上、精益求精、安全守信、永续创新
全国咨询热线:
0997-2696119
新闻详情

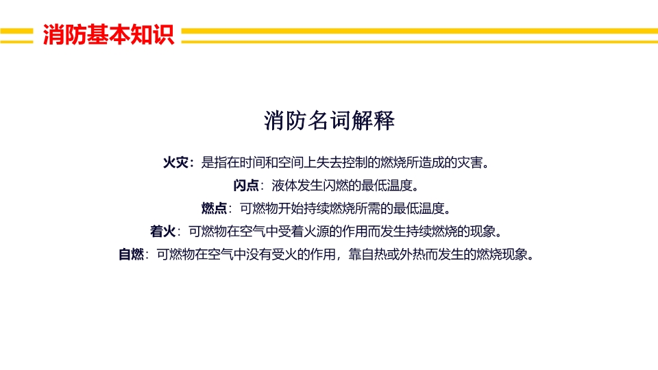
消防安全常识培训资料

据统计,近年来,我国每年因火灾死亡的人数大约在20003000人,因火灾受伤的人则达5000人左右。随着人们在生产生活中用火用电的不断增多,由于人们用火用电管理不慎、或者设备故障等原因而不断产生火灾,对人类的生命财产构成了巨大的威胁。

因此,如何正确的使用火和防止火灾的发生,是我们生活生产中的一项十分重要的工作。

我们知道火灾危险性大,但在日常工作中我们要怎么来预防呢?

0_01.jpg0_02.jpg0_03.jpg0_04.jpg0_05.jpg0_07.jpg0_08.jpg0_09.jpg0_10.jpg0_06.jpg0_12.jpg0_13.jpg0_15.jpg0_14.jpg0_11.jpg0_17.jpg0_18.jpg0_19.jpg0_20.jpg0_16.jpg0_22.jpg0_23.jpg0_24.jpg0_25.jpg0_21.jpg0_27.jpg0_28.jpg0_29.jpg0_30.jpg0_26.jpg0_32.jpg0_33.jpg0_34.jpg0_35.jpg0_31.jpg0_37.jpg0_38.jpg0_39.jpg0_40.jpg0_36.jpg0_42.jpg0_43.jpg0_44.jpg0_45.jpg0_41.jpg0_47.jpg0_48.jpg0_46.jpg

website qrcode
服务热线:
0997-2696119
联系地址:新疆阿克苏市栏杆区英阿瓦提路13号辉煌大酒店(写字楼)11层